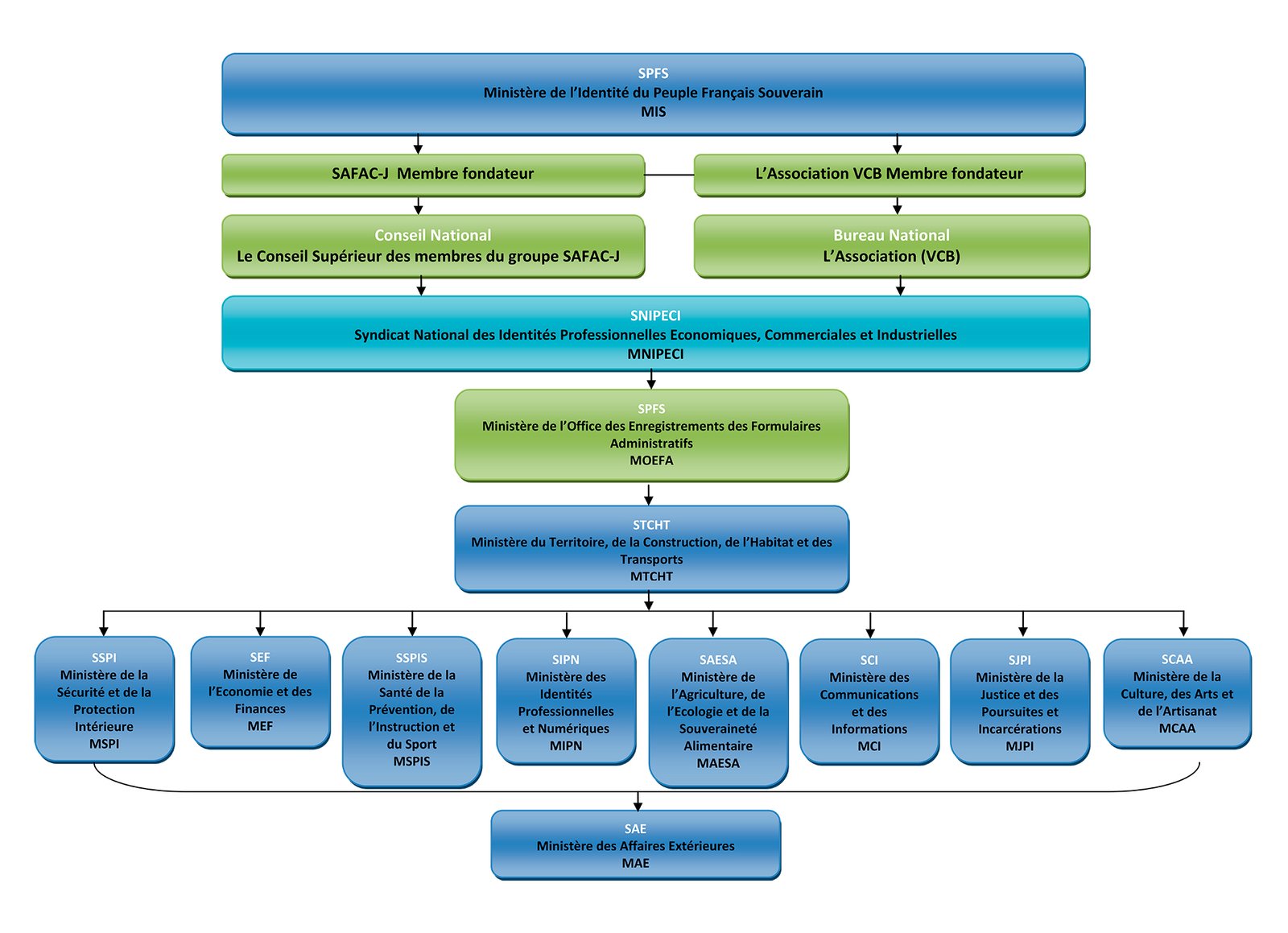
SNIPECI

Syndicat National des Identités Professionnelles, Economiques, Commerciales et Industrielles

Vie Collective

Respect des diversités professionnelles, économiques, commerciales, industrielles et humaines, pour le bien et pour l’intérêt communs

Engagements

Solidarité entre le peuple français et tous les secteurs d’activités économiques sur le territoire français, Responsabilité et autonomie dans la conduite des missions de chacun

Valeurs

Innovation dans les modes d’action, sans rupture avec l’humain. Indépendance
à l’égard de toute influence politique ou financière extérieure

Syndicat

Professionnels

SNIPECI incarne l’esprit, les engagements et les valeurs fondamentales du Peuple Français Souverain.
Le Syndicat National des Identités Professionnelles, Economiques, Commerciales et Industrielles (SNIPECI) est la membrane des structures de l’identité de la communauté active. Il répond par son action, à l’économie, en s’adaptant à l’organisation du Peuple Français Souverain et inspire avec respect à la vie collective.

SNIPECI veille au respect du Droit et des Lois françaises, de leur conformité avec la Constitution, la Déclaration des Droits de l’Homme et du Citoyen de 1789 et de la Charte des Droits Fondamentaux de l’Union Européenne et veille au respect de la loi internationale.

Syndicat National des Identités Professionnelles,
Economiques, Commerciales et Industrielles